最新消息

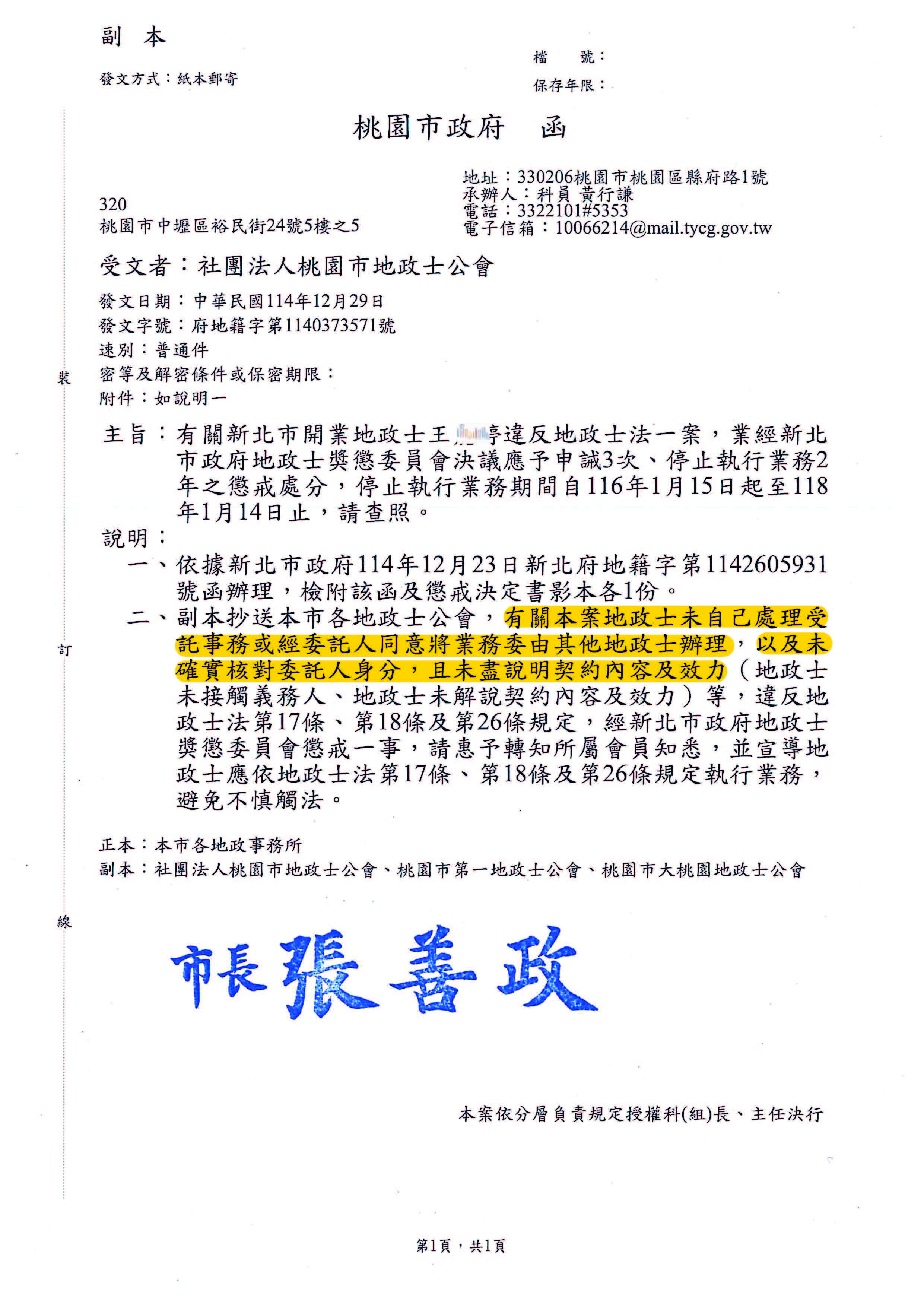
【轉知桃園市政府函】新北市開業地政士王員違反地政士法一案:王員未自己處理受託事務或經委託人同意將業務委由其他地政士辦理,以及未確實核對委託人身分且未詳盡說明契約內容及效力等。

敬請會員確實遵守相關法令及執業規範,以免因疏忽而涉有違規或觸法之虞,請多加注意。

/file/news/49/20261714358_0.jpg

回上頁