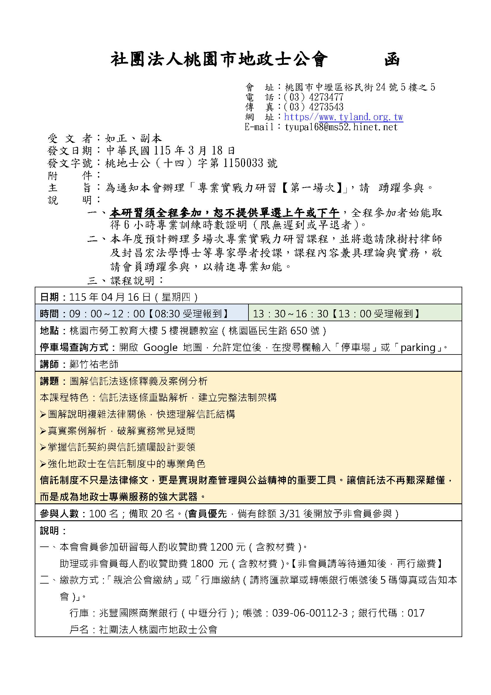
為通知本會辦理「專業實戰力研習【第一場次】」,請 踴躍參與。
說明:
- 本會會員參加研習每人酌收贊助費1200元(含教材費)。
助理或非會員每人酌收贊助費1800 元(含教材費)。【非會員請等待通知後,再行繳費】 - 繳款方式:「親洽公會繳納」或「行庫繳納(請將匯款單或轉帳銀行帳號後5碼傳真或告知本會)」。行庫:兆豐國際商業銀行(中壢分行);帳號:039-06-00112-3;銀行代碼:017/戶名:社團法人桃園市地政士公會
- 登記報名後請於3天內(3/23前)完成繳費,入帳後始完成報名,否則視同放棄報名。
完成報名後,於4月13日前取消者,扣除匯款手續費後全額退費;未於前開日期完成取消者或缺席者概不退費,但發給(郵寄)當日教材。 - 當日不提供代訂餐點服務,場地鄰近有 7-11 及餐飲店等,請自行安排用餐。
-
報名時間:3月19日上午10:00起至3月31日,或額滿即止,歡迎把握機會。
- 報名網址
https://www.beclass.com/rid=30525de69ba1ef354628

