內政部於114年7月10日辦理「邁向3D智慧國土計畫-三維地籍建物整合建置成果發表」,相內文及附件
內政部辦理「邁向3D智慧國土計畫-三維地籍建物整合建置成果發表」,相關說明如下:
日期:114年7月10日
時間:下午1時30分~3時(1時開始報到)
地點:國立中央大學教學研究綜合大樓羅家倫講堂(桃園市中壢區中大路300 號)
有核發地政士專業訓練證明2小時
課程編號:WK0908(專業團體或業者專業人士)
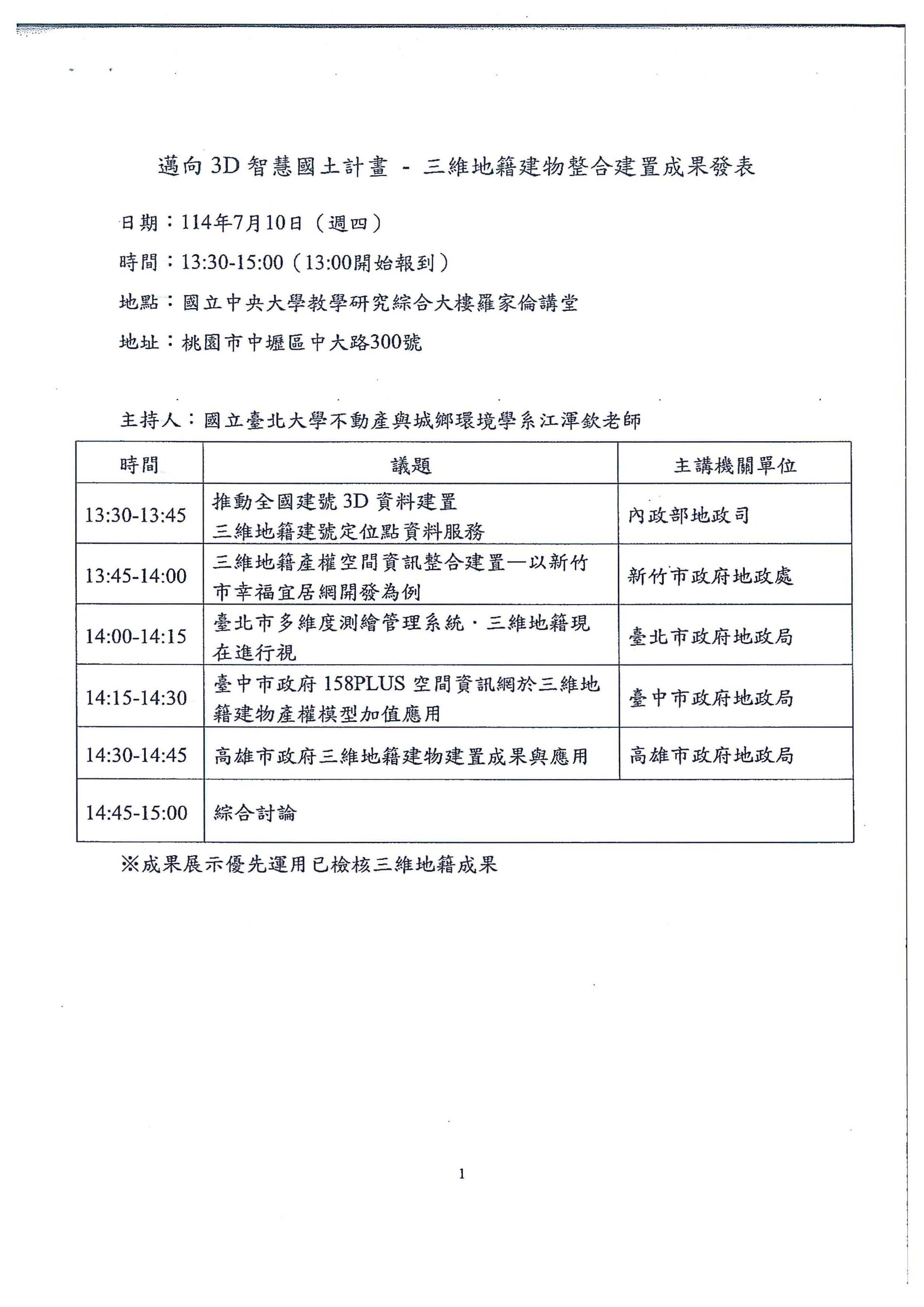
檢送課程表供參
欲報名參加會員請於即日起至114年7月9日19 時止,點選以下連結網址報名(點選專業團體或業者專業人士)
